引领学生职业成长,倾心打造精彩课堂---李彬老师教学案例

来源: 发布时间:2020-04-29 15:10:01 浏览次数: 【字体:

 

2020年1月新冠病毒肺炎疫情突袭,按照学院要求,我开启了线上教学新模式。面对这种全新的模式,作为专任教师我倍感压力。在这种隔空的状态下,如何组织课堂教学,吸引学生,保证授课质量不打折扣?在疫情防控这一特殊时期,如何因时而进,加强学生的职业素养引领?带着这样的问题,我开展了首次学情调研。

 

学情调研

        

学情调研

     结合学生的反馈,我发现学生们喜欢生动的课堂、形象的资源,我想“只要老师带着一份责任、一份温情,不断创新教学方法、让学生感觉到课程有趣、有用、有爱,那么这样的空中课堂也一定会受到学生的欢迎”。因此我大胆进行了课程调整:

一、调整优化在线教学内容

1.紧跟专业发展,将疫情防控涉及到的专业知识融入课程教学内容

在《连锁企业采购管理》这门课程的线上教学中,我梳理了疫情防控特殊时期的应急采购业务,并将原教学设计中的传统采购业务和疫情期间的应急采购业务环节进行了梳理和序化,重构了在线教学内容,设计了双线并行的教学思路,为培养知识体系更加全面的零售人才奠定专业基础。

2.吸引学生兴趣,设计在线教学资源

在资源的准备中,我努力做到“趣味性、生动性、全面性”。为了能够准确的把握教学内容,我通过智慧职教、慕课大学等平台查阅了大量的资源,同时积极参加连锁协会、创新创业等公开课程的学习,让我收获满满。在汲取了能量之后,我将这些信息转化成教学资源,认真揣摩,设计漂亮的PPT、有趣的课堂主题、任务实训任务,努力提高学生的学习兴趣。在资源形式上兼具个人录制微课、动画视频、案例等多种形式,尽量做到有趣、有料。

教学资源

            

教学资源

二、丰富在线教学方式                   

在前期调研的基础上,学生更喜欢直播课程。因此,我设计了直播面授、移动导学、平台自学相结合的组合模式。这三种方式的运用会结合内容、学生数据反馈等等有针对性的进行调整,不是固定的。

1.平台自学

多种教学方式

我们一般要求课前完成平台自学,上课的前一天会再次提醒学生学习,然后当天会根据学生的情况调整授课过程。

上课过程中,主要进行知识梳理、重点难点的攻克、学生测验的讲评或者反馈,以及知识的拓展,而具体的形式是多变的。开课伊始会通过讨论、调研、小测、活动等多种形式开始暖场,增加同学的参与度,同时尽量使每次课的形式不一样,让学生保持新鲜感。

 

2.面授直播

 多种教学方式

我采取的是建立课程QQ群的方式,通过分享屏幕进行直播,直播分段分点进行,并将教学重点难点实时的传输到聊天区,由于QQ不支持回放功能,因此为了保证学生反复复习,我现在采取的是录屏的方式,直播结束后直接将视频转发到QQ群,这样既能保证课堂的真实性,也便于学生课后复习。

为了调动学生的积极性,在课程中大胆的启用学生参与、学生讲解、选人、抢答等等的形式,并配合加分来激励学生参与。而课堂讲解做到有节奏、有互动、有条理。同时做到每次课都有测验,一个任务或模块完成要有阶段成绩的反馈,这样学生也可以掌握自己自学的情况。

3.移动导学

多种教学方式

线上教学突破时空,学生也千差万别,昨天晚上11点多,还有个学生在问后天上课的内容,内容学会,还在讲解,所以,所谓的移动导学,其实就是反馈及时,沟通顺畅,学生的作业及时批阅,学生的疑问及时回答,真正的突破时空壁垒。

三、创新课程思政建设

1.因势而新,构建疫情防控时期课程思政教学目标

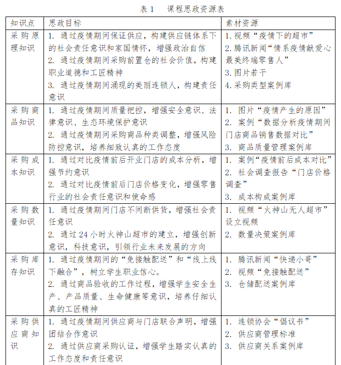
以疫情中连锁企业表现出的大无畏的英雄主义和社会责任感为基础,我将爱国主义、集体主义、社会责任作为课程思政建设的首要目标。结合连锁企业在保证产品质量环节的重要性,将构建和谐健康的生态环境意识,安全责任法律意识设计为意识形态教学目标,历数平凡的零售人不平凡的表现,将构建踏实认真、热爱劳动的工匠精神设计为职业素养思政目标;以行业专家对专业发展走势的分析,构建职业信心、开拓创新发展理念的课程思政建设目标。

   

课程思政

2.因事而化,开发课程思政教学资源

在课程思政教学目标构建的基础上,《连锁企业商品采购管理》课程思政的建设团队因事而化,深挖疫情与课程教学的契合资源,形成了课程的思政资源库。目前,基于疫情期间已形成案例库8个、视频资源6个、各类数据报道16个、图片若干。

课程思政素材

3.因时而进,创新课程思政教学方法

社会重大事件发生之时,往往也是“共情”产生之时。《连锁企业商品采购》课程抓住疫情期间“情系疫情献爱心,最美终端零售人”、“疫情下24小时的产品供应”、“火神山无人超市”等感人事迹,熔铸大学生“中国命运共同体”的责任与使命。同时借助校企合作平台,将永利官网毕业生在一线工作的场景建设成资源展示给学生,做到以情链情,坚定理想信念。

疫情发生,通过“进价0.6元的口罩,售卖1元到底该不该罚?”等社会普遍关注的问题与专业知识一一对应,设计“致敬最美零售人”、“直面风险,零售业的科技创新发展之路”等多个课程主题,同时通过实训任务“疫情期间,请你帮我算笔账”的活动方式,引领学生站在学科前沿认清事物发展的真相和趋势,把深藏于知识表层之下的时代特征、科学精神、价值取向以及伦理规范发掘出来,实现知识传授和价值引领相结合。

花从春走过,留下缕缕芳香;叶从夏走过,留下片片荫凉。疫情期间的线上课堂,我们每一名教师都在将教学理念、教学设计与教育信息化技术不断碰撞结合中收获了成长,真正实现了“停课不停学、停课不停教”的目的。

欢迎进入李彬老师的空中课堂

(视频)

分享到:
【打印正文】
×

用户登录